设计快讯设计快讯
设计导航
最新
设计资讯
设计案例
设计知识

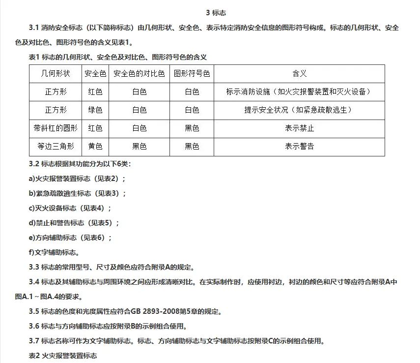
室内设计师速领!免费合规消防CAD素材助过验收

2026-04-25 00:36:36

图片 1
图片 2
图片 3
图片 4
+2

别瞎选工具!室内设计师必知BIM与CAD核心差异

2026-04-24 22:25:48

室内设计师必看!解CAD痛点领模板约AI设计直播

2026-04-16 12:48:45

图片 1
图片 2
图片 3
图片 4
+3

室内设计师必看:新风避坑攻略+免费CAD资料速领

2026-04-10 14:58:13

图片 1
图片 2
图片 3
图片 4
+4

室内设计师速领!免费机电CAD图例解决绘图痛点

2026-04-10 10:48:54

行业热点

  • 12026米兰国际家具展定档 设计圈炸场亮点抢先看
  • 2室内设计师福利!上海柯布西耶设计交流会来袭
  • 32套折中主义私宅案例 教设计师避风格堆砌坑
  • 415年设计师私藏!卧室装修9个避坑指南速码
  • 5甲方借合作性骚扰设计师 别为接项目忍气吞声
  • 6长沙全球最大零食店出圈,设计思路直接抄作业!
  • 7别慌!室内设计师应对AI浪潮干货指南出炉
  • 83个顶尖设计团队新作 设计师可复用参考干货
  • 9爆火金山岭阿那亚文旅设计 3套思路设计师可直接复用
  • 10还在用黄金分割?荷兰建筑师比例法搞定设计尺度