回归经典:有方2026旅行发布会|直播预约
2026-01-12 11:18:00




有方2026建筑旅行发布会将于1月13日20点在“有方空间”视频号直播,将揭晓23条线路、17位学术导师及全年最大预订优惠,是室内设计师获取专业考察资源的重要机会。
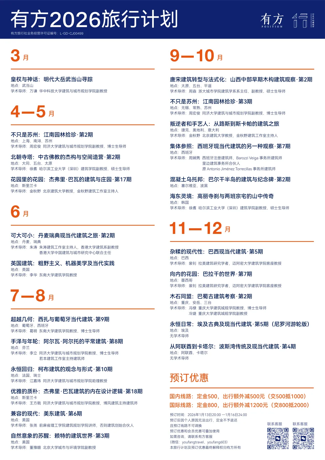
1. 2026年有方推出23条建筑旅行线路,依托13年研发57条常规+23条定制线路的经验,覆盖经典与特色项目,满足设计师专业考察需求;
2. 导师阵容升级,17位包括董豫赣、王方戟等资深学者,新增李华、万谦、周娴隽3位新任,保障出行学术品质;
3. 推出全年最大预订优惠:国内线路定金500元抵1000元,国际线路定金800元抵2000元,可与会员优惠叠加(注意定金不退、线路不可调换);
4. 发布会为线上直播,可通过点击预约卡片或搜索“有方空间”视频号参与,适合设计师及时获取专业旅行资源。